近日,河南省政府办公厅下发《关于印发进一步优化营商环境更好服务市场主体实施方案的通知》,明确提出:2020年底前,
按照项目单位自愿的原则,鼓励实行全过程咨询、工程总承包等模式,最大程度优化投资审批中介服务。探索推进工业用地“标准地”出让改革。
试行取消图审、监理:对社会投资的小型低风险产业类项目,试行取消施工图设计文件审查和强制外部监理。将全流程审批时间压缩至24天以内。
资质审批:建筑业企业及监理企业资质、水利工程质量检测单位资质(乙级)、生产建设项目水土保持方案报告表、建设项目水资源论证表等审批,全面推行告知承诺制。下放水利施工总承包二级资质审批。
取消政府采购投标保证金,鼓励采购人免收履约保证金或降低缴纳比例。在建筑、水利、交通等工程建设领域,推行以保险、保函等替代现金缴纳涉企保证金。
编制实施《河南省城市照明施工与验收标准》《河南省夜景设计标准》等,规范城市商户牌匾、景观照明建设行为。
2020年年底前基本实现增值税专用发票电子化,逐步取消增值税发票验旧。
2020年年底前将工程建设项目审批涉及的行政许可、备案、评估评审、中介服务、市政公用服务等纳入工程建设项目审批管理系统,公开办理标准和费用。
通知原文:
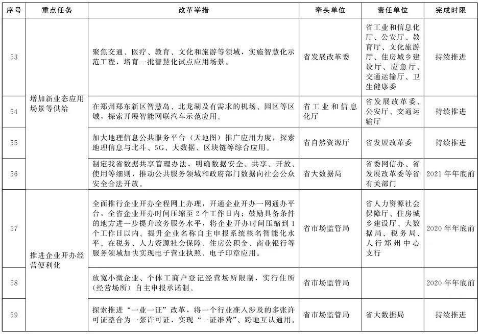
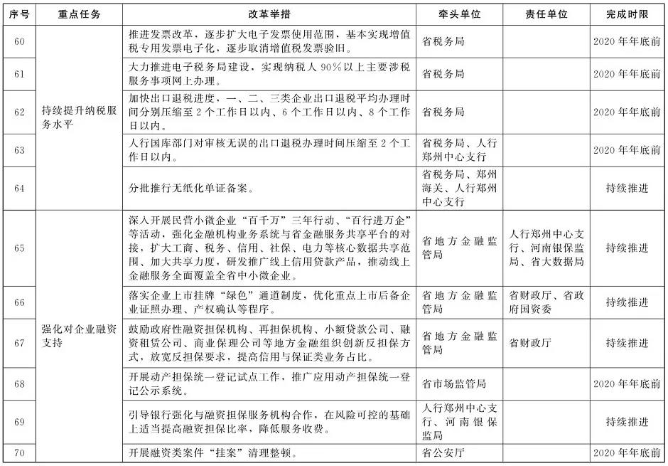
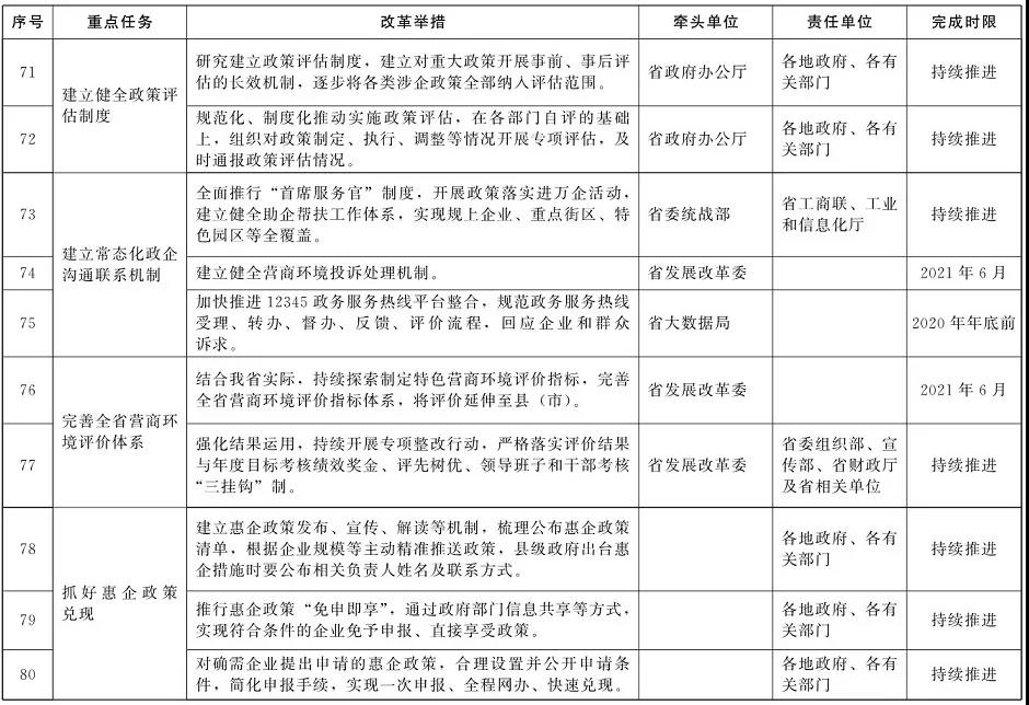
河南省人民政府办公厅 关于印发进一步优化营商环境更好服务 市场主体实施方案的通知 豫政办〔2020〕44号 各省辖市人民政府、济源示范区管委会、各省直管县(市)人民政府,省人民政府各部门: 《进一步优化营商环境更好服务市场主体实施方案》已经省政府同意,现印发给你们,请认真贯彻执行。 河南省人民政府办公厅 2020年12月3日 进一步优化营商环境 更好服务市场主体实施方案 为深入贯彻落实《国务院办公厅关于进一步优化营商环境更好服务市场主体的实施意见》(国办发〔2020〕24号)精神,着力破解企业生产经营中的堵点痛点,进一步激发市场活力,增强发展内生动力,加快打造市场化、法治化、国际化营商环境,结合我省实际,制定本实施方案。 一、持续提升投资建设便利度 (一)优化再造投资项目前期审批流程。以办成项目前期“一件事”为目标,鼓励有条件的地方对项目可行性研究、用地预审、选址、环境影响评价、安全评价、水土保持方案审批、压覆重要矿产资源评估等事项,实行项目单位编报一套材料,政务服务网(大厅)统一受理、统一反馈,审批部门同步评估、同步审批,加快项目落地。对有适用范围的审批事项,有关部门要进一步明确可以豁免办理的情形,其他部门在审批中予以承认。按照项目单位自愿的原则,鼓励实行全过程咨询、工程总承包等模式,最大程度优化投资审批中介服务。探索推进工业用地“标准地”出让改革。 (二)持续提升工程建设项目审批效率。加强既有建筑改扩建项目分级分类审批,探索简化社会投资小型仓储项目、社会投资一般工业项目、社会投资一般住宅项目、既有建筑装饰装修、既有住宅加装电梯、城镇老旧小区改造等类型项目审批流程。对社会投资的小型低风险产业类项目,试行取消施工图设计文件审查和强制外部监理,鼓励推行工程质量保险,将全流程审批时间压缩至24天以内。加快推动工程建设项目全流程在线审批,推进市级工程建设项目审批管理系统与省投资审批、规划、消防等管理系统数据实时共享,实现信息一次填报、材料一次上传、相关评审意见和审批结果即时推送。动态调整审批服务事项清单,2020年年底前将工程建设项目审批涉及的行政许可、备案、评估评审、中介服务、市政公用服务等纳入工程建设项目审批管理系统,公开办理标准和费用。建立完善市级工程建设项目中介服务网上交易平台。 (三)深入推进“多规合一”。统筹各类空间性规划,加快“一张蓝图”和“多规合一”业务协同平台建设,积极推进各级国土空间规划编制工作。加快印发实施关于全面推进建设项目“联合测绘”改革的指导意见,整合测绘事项,优化测绘流程,规范技术标准,实现整合后每个阶段的测绘事项委托一家测绘单位承担、同一标的物只测一次、同一测绘成果只提交一次。 二、进一步简化企业生产经营审批和条件 (一)进一步降低市场准入门槛。全面实施全国统一的市场准入负面清单,落实“非禁即入”要求。逐步在全省推进诊所备案制试点改革,将诊所设置调整为备案制管理。在以水定城、以水定地、以水定人、以水定产前提下,制定进一步放宽水资源配置、水生态修复、水环境治理等水利基础设施投资建设市场准入政策。建立体育赛事运营组织机构登记评定机制及赛事综合评估体系,推动公共资源向体育赛事活动开放。 (二)深入推进简政放权。聚焦建筑业企业及监理企业资质、水利工程质量检测单位资质(乙级)、生产建设项目水土保持方案报告表、建设项目水资源论证表等审批,全面推行告知承诺制。下放水利施工总承包二级资质审批、蓄滞洪区内非防洪建设项目洪水影响评价审批、河道管理范围内有关活动(不含河道采砂)审批省级审批权限,下放取水许可、生产建设项目水土保持方案审批、河道管理范围内建设项目工程建设方案审批部分省级审批权限。优化船舶检验服务事项办理流程,逐步推行网上报检。 (三)精简优化工业产品生产流通等环节管理措施。做好国家重要工业产品生产许可证管理权限下放承接工作,进一步压缩办理时限,推行电子化、无纸化审批,将办证时限逐步压缩至5个工作日内以内(水泥、建筑用钢筋、危险化学品除外);严格落实对期满换证企业的“绿色”通道政策,对期满换证并作出生产条件未发生变化承诺的企业,免于实地核查。按照国家部署,帮助企业按要求申报免税车型,梳理完善新能源汽车生产企业税收优惠目录,确保新能源汽车免征车辆购置税政策落地。 (四)降低小微企业等经营成本。在确保食品安全的前提下,对只进行热食类制售(不含冷食类制售、裱花蛋糕等)的连锁便利店,不设置食品处理区面积等方面的审批要求;推进中国(河南)自由贸易试验区郑州、开封、洛阳片区开展销售预包装食品许可改备案工作试点,条件成熟后在全省推广。编制实施《河南省城市照明施工与验收标准》《河南省夜景设计标准》等,规范城市商户牌匾、景观照明建设行为。对职业病危害一般的用人单位,将职业病危害因素检测频次由一年一次降为三年一次。取消政府采购投标保证金,鼓励采购人免收履约保证金或降低缴纳比例。在建筑、水利、交通等工程建设领域,推行以保险、保函等替代现金缴纳涉企保证金。 三、优化外贸外资企业经营环境 (一)进一步提高通关效率。在全省推进“两步申报”(概要申报、完整申报)改革,完成“两段准入”改革试点。推进口岸作业环节无纸化,减少单证流转耗时。规范查验作业流程,运用移动查验单兵等监管设备,实行查验作业全程监控和留痕。在全省空港口岸推广边检旅客自助通关系统,加强外国人生物信息采集终端部署,协调争取外国人144小时过境免签政策。加强机场国际货运边检查验场地设施建设,实现机组员工、邮件货物等“一站式”通关。 (二)拓展国际贸易“单一窗口”功能。推动跨境贸易大数据系统建设,拓展智能物流、企业档案、产业分析、招商地图等应用。建设航空物流综合信息系统,与机场信息平台实现业务协同,开放共享“空铁公水”物流信息资源?;菩小白员ㄗ越伞薄⒆灾蛴≈ぜ缺憷胧?,鼓励企业使用关税保证保险等担保方式办理税款类担保业务。推动中国(河南)国际贸易“单一窗口”边检申报系统建设,部署应用“新冠肺炎疫情防控信息数据模块”,加强口岸联检单位和相关职能部门信息共享与协作联动,保障郑州航空口岸全面实施“7×24”小时通关。 (三)进一步减少外资外贸企业投资经营限制。搭建出口商品转内销平台,促进适合国内市场的产品出口转内销。简化对外贸易管理手续,办理对外贸易经营者备案登记、进出口许可证等事项时,不得要求企业提供已经取消的证明材料;《对外贸易经营者备案登记表》、各类进出口许可证遗失或损坏的,不再要求在指定报刊声明作废。压缩进出口许可证办理时间,做到自动进口许可证即时办理,一般货物出口许可证1.5个工作日内办结。完善外商投诉工作机制,及时有效处理外商投资企业投诉。 四、进一步降低就业创业门槛 (一)优化部分行业从业条件。全面落实取消除道路危险货物运输以外的道路货物运输驾驶员从业资格考试政策,并将相关考试培训内容纳入相应等级机动车驾驶证培训内容,驾驶员凭培训结业证书和机动车驾驶证申领道路货物运输驾驶员从业资格证。落实执业兽医资格考试制度改革措施,便利兽医相关专业高校在校生报名参加考试。加快推动劳动者入职体检结果互认。 (二)促进人才流动和灵活就业。推进流动人员人事档案信息化建设,完善支持灵活就业的政策措施,明确灵活就业、新就业形态人员劳动用工、就业服务、权益保障办法。优化外国人永久居留证签批发放,配套提供出入境政策解读、口岸通关便利以及法律政策咨询等服务,探索建立外国人融入服务机制。优化失业保险经办流程,实现失业补助金等失业保险待遇线上申领。以街区为单位,科学规划设置流动商户临时经营场所(点),合理设定经营时间,规范流动商户临时经营行为。 (三)完善对新业态的包容审慎监管。根据国家标准,抓紧评估已出台的新业态准入和监管政策,坚决清理各类不合理管理措施。规范互联网诊疗和互联网医院的准入和执业管理。合理确定并动态调整符合条件的“互联网+”医疗服务价格,按规定将互联网医疗服务项目及时纳入医保报销范围。完善我省第二类创新型医疗器械特别审查程序,建立创新型医疗器械优先注册检验通道,做到随到随检,检验报告审核、发放等时间压缩20%以上。将智能网联汽车测试基地和应用示范区建设纳入新基建范畴,支持有条件的地方积极申创国家级、省级智能网联汽车示范应用区。 (四)增加新业态应用场景等供给。聚焦交通、医疗、教育、文化和旅游等领域,实施智慧化示范工程,培育一批智慧化试点应用场景。在郑州市郑东新区智慧岛、北龙湖及有需求的机场、园区等区域,探索开展智能网联汽车示范应用力度。加大地理信息公共服务平台(天地图)推广应用力度,探索地理信息与北斗、5G、大数据、区块链等综合应用。制定我省数据共享管理办法,明确数据安全、共享、开放、使用等细则,在合法、安全的前提下,积极推动公共服务领域和政府部门数据向社会公众开放。 五、提升涉企服务质量和效率 (一)推进企业开办经营便利化。全面推行企业开办全程网上办理,2020年年底前开通企业开办一网通办平台,全省企业开办时间压缩至2个工作日以内;鼓励具备条件的地方进一步提升政务服务水平,将企业开办时间压缩至1个工作日以内。提升企业名称自主申报系统核名智能化水平。在税务、人力资源社会保障、住房公积金、商业银行等服务领域加快实现电子营业执照、电子印章应用。放宽小微企业、个体工商户登记经营场所限制,实行住所(经营场所)自主申报承诺制。探索推进“一业一证”改革,将一个行业准入涉及的多张许可证整合为一张许可证,实现“一证准营”、跨地互认通用。按照规定积极推进涉企规章立改废工作。 (二)持续提升纳税服务水平。推进发票改革,逐步扩大电子发票使用范围,2020年年底前基本实现增值税专用发票电子化,逐步取消增值税发票验旧。大力推进电子税务局建设,2020年年底前实现纳税人90%以上主要涉税服务事项网上办理。加快出口退税进度,一、二、三类企业出口退税平均办理时间分别压缩至2个工作日以内、6个工作日以内、8个工作日以内。人行国库部门对审核无误的出口退税办理时间压缩至2个工作日以内。分批推行无纸化单证备案。 (三)强化对企业融资的支持。深入开展民营小微企业“百千万”三年行动、“百行进万企”等活动,强化金融机构业务系统与省金融服务共享平台的对接,扩大工商、税务、信用、社保、电力等核心数据共享范围,加大共享力度,研发推广线上信用贷款产品,推动线上金融服务覆盖全省中小微企业。落实企业上市挂牌“绿色”通道制度,优化重点上市后备企业证照办理、产权确认等程序。鼓励政府性融资担?;埂⒃俚1;?、小额贷款公司、融资租赁公司、商业保理公司等地方金融组织创新反担保方式,放宽反担保要求,提高信用与保证类业务占比??苟1M骋坏羌鞘缘愎ぷ?,推广应用动产担保统一登记公示系统。引导银行强化与融资担保服务机构合作,在风险可控的基础上适当提高融资担保比率,降低服务收费??谷谧世喟讣肮野浮鼻謇碚佟?/p> 六、完善优化营商环境长效机制 (一)建立健全政策评估制度。研究建立政策评估制度,建立对重大政策开展事前、事后评估的长效机制,逐步将各类涉企政策全部纳入评估范围。推进政策评估工作规范化、制度化,使政策更加科学精准、务实管用。 (二)建立常态化政企沟通联系机制。全面推行“首席服务官”制度,开展政策落实进万企活动,建立健全助企帮扶工作体系,实现规模以上企业、重点街区、特色园区等全覆盖。建立健全营商环境投诉处理机制。加快推进12345政务服务热线平台整合,进一步规范政务服务热线受理、转办、督办、反馈、评价流程,及时回应企业和群众诉求。 (三)完善营商环境评价体系。结合我省实际,持续探索制定特色营商环境评价指标,完善全省营商环境评价指标体系,将评价延伸至县(市)。强化结果运用,持续开展专项整改行动,严格落实评价结果与年度目标考核绩效奖金、评先树优、领导班子和干部考核“三挂钩”制度。 (四)抓好惠企政策兑现。建立惠企政策发布、宣传、解读等机制,梳理公布惠企政策清单,根据企业规模等主动精准推送政策,县级政府出台惠企措施时要公布相关负责人姓名及联系方式。推行惠企政策“免申即享”,通过政府部门信息共享等方式,实现符合条件的企业免予申报、直接享受政策。对确需企业提出申请的惠企政策,合理设置并公开申请条件,简化申报手续,实现一次申报、全程网办、快速兑现。 各地、各部门要聚焦市场主体关切,研究推出更多务实管用的改革举措,相关落实情况年底前报省优化营商环境工作领导小组办公室。有关改革事项涉及法规规章调整的,要按照重大改革于法有据的要求,抓紧推动相关法规规章的立改废释。省发展改革委要加强对优化营商环境工作的指导,强化统筹协调和督促落实,确保改革措施落地见效。 附件:重点任务清单







