2018年全国两会上,《政府工作报告》进一步强调,大力发展钢结构和装配式建筑,加快标准化建设,提高建筑技术水平和工程质量。
住建部相关负责人表示,未来我国将以京津冀、长三角、珠三角三大城市群为重点,大力推广装配式建筑,用10年左时间,使装配式建筑占新建建筑面积的比例达到30%。
目前,我国装配式建筑占比不到5%左右,与发达国家还存在一定差距。业内专家预测,未来10年中国装配式建筑的市场规模累计将达到2.5万亿元,市场发展空间巨大。
无论是从政策导向还是市场导向来看,装配式建筑都将成为新建建筑的重要发展方向,这一次,装配式建筑真正地迎来了“政策大爆发”的利好时机。
回顾“装配式建筑”一词从冷清到“火热”的过程,不难发现,从政府大力将其作为国家重点工作方向以来,时间的指针已经走过了接近两年的时间。
2016 年以来关于建筑工业化的国家政策解读
2016年2月,国务院下发了《关于进一步加强城市规划建设管理工作的若干意见》,力争10年左右使装配式建筑占比新建建筑达30%。
同年3月发布的政府工作报告中强调,要大力发展钢结构和装配式建筑。同年9月,国务院下发《关于大力发展装配式建筑的指导意见》,将其提高到国家层面,并明确京津冀等三大城市群为重点推进地区。
2017年1月,据新华社消息指出,北京市住建委宣布要加快发展装配式建筑,到2020年北京将实现装配式建筑占新建建筑的比例达到30%的目标,并使装配式成为重要建造方式之一。
2017年3月,住建部下发了更为正式的《“十三五”装配式建筑行动方案》以及配套管理办法等三大文件,明确2020年前全国装配式建筑占新建比例达15%以上,其中重点推进地区需达到20%,这则是目前最为明确的政策指标。
与此同时,2017年两会中也提及了相关话题。在那一年的全国政府工作报告中,明确提出了“推进建筑业改革发展”的工作内容。
不光如此,从2018年地方两会的详细报道来看,包括河南、湖南、广东、广西、海南等30多个省市地区重点提出了要加快装配式建筑和绿色建筑的发展。

为什么国家主推的装配式建筑会成为大势所趋?
存在以下几点原因:
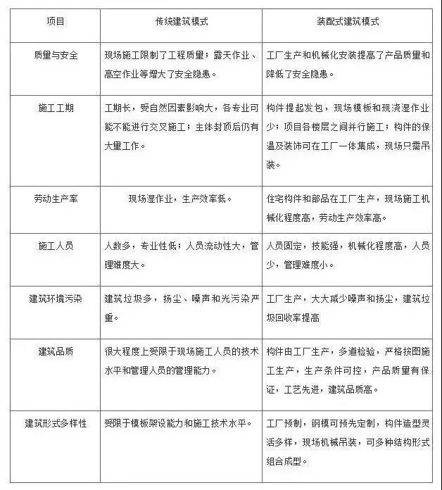
1.装配式建筑同传统建筑方式相比的优势
装配式建筑拥有模块化、定制化、高效化、绿色化等特点,与传统装修工艺相比,装配式本身的优势集中在以下几个方面:

目前,装配式建筑在包括日本在内的发达国家已经运用得非常成熟了,国内一、二线城市也正在推进装配式的发展,在政策和环境的双重作用下,未来装配式建筑的被接受度将会越来越高。
2.与发达国家差距较大,建筑工业化率将快速提升
装配式建筑的概念最早可追溯到20世纪初英国工程师John Alexander Brodie提出的装配式公寓的设想,但他的想法并没有被太多人接受。直至二战后,装配式建筑才随着英国、法国等战争重灾区的大力推广迎来高峰。
当前,日本、美国、瑞典等国的建筑工业化率在都在70%-80%,而我国建筑工业化率仅有5%。相比于发达国家,我国建筑业仍处在非常低的工业化水平。同时,我国的城镇化率不到60%,相比美国和英国的80%、日本的90%尚有较大空间。中国的城镇化进程是发展的大趋势,建筑业仍将是最为受益的行业之一,而建筑工业化率也将随着建筑业的发展得到快速的提升。

各国建筑工业化率水平
3.顶层设计完善,地方细则落地
从2013年发展改革委、住房城乡建设部发布《绿色建筑行动方案》开始,国家密集颁布关于推广装配式建筑的政策文件。在发展规划、标准体系、产业链管理、工程质量等多个方面作出了明确要求。2016年2月,国务院颁发《关于进一步加强城市规划建设管理工作的若干意见》,标志着国家正式将推广装配式建筑提升到国家发展战略的高度。《意见》强调我国须大力推广装配式建筑,建设国家级装配式生产基地;加快政策支持力度,力争用10年左右时间,使装配式建筑占新建建筑的比例达30%。
2017年3月,住建部出台《“十三五”装配式建筑行动方案》,明确到 2020年,全国装配式建筑占新建建筑的比例达到15%以上,其中重点推进地区达到20%以上,积极推进地区达到15%以上,鼓励推进地区达到10%以上。
同时全国31省相继出台了装配式建筑扶持政策和补贴标准,确定全国和各省市装配式示范基地和项目,有的更是把装配式建筑的任务目标确定到县市,为装配式建筑的发展保驾护航。
4.人口红利逐渐消失,劳动成本快速攀升
传统的混凝土浇筑模式是典型的劳动力密集型生产方式。过去数十年,现浇混凝土式的建筑模式受益于我国丰富的劳动力资源而广泛发展。但随着人口红利的逐渐消失,劳动力成本的快速攀升,这一模式将难以为继。
劳动力成本的快速上升将大大缩减装配式建筑的成本劣势。装配式建筑是一种集约生产方式,产业链高度机械化,劳动力大幅减少。如年产能120万平方米的叠合楼板专业工厂的生产线上不到10个工人,而传统的手工作业生产相同数量楼板需要200多个工人;一栋30层的建筑,使用装配式建造模式只需要12个工人工作180天,与传统施工相比功效至少快30%。
5.装配式造价会大大降低
从住建部最新发布的《装配式建筑工程消耗量定额》来看,装配式混凝土结构低层住宅建造成本约为2150元/㎡,高层住宅2420元/㎡;装配式钢结构高层住宅建造单价约为2776元/㎡。根据住房和城乡建设部住宅产业化促进中心的测算,现浇混凝土房屋建造成本约为2000元/㎡。从造价角度来看,装配式建筑成本已经接近传统现浇模式。

装配式建筑与现浇混凝土成本比较
总结:时代发展的要求,产业转型升级的产物
装配式建造模式的成本增量主要来源于预制构件。以装配式混凝土结构为例,根据对某公租房项目的测算,装配式建造模式的增量成本约为 695 元/㎡ 。在电气工程、给排水工程等方面,装配式有明显优势,但预制混凝土构件导致的单价差达1435元/㎡。预制构件的成本可分为变动成本和规模化生产可降低的成本。前者包括钢筋、混凝土等原材料费用,占比约42%;后者主要包括模具、人工费、管理费等通过规模化生产可以有效降低的成本,占比约58%。
规模化生产叠加劳动力成本上升将加速提高装配式建造模式的经济性。随着装配式建筑的大力推广,预制构件产量越来越大,标准化率大幅提升,生产企业内部资源发挥充分的效用,规模化效应逐步显现,叠加劳动力成本的快速攀升,装配式建造模式成本将快速下降,未来会远远低于传统现浇建筑模式。
文章来源:装配式建筑教学