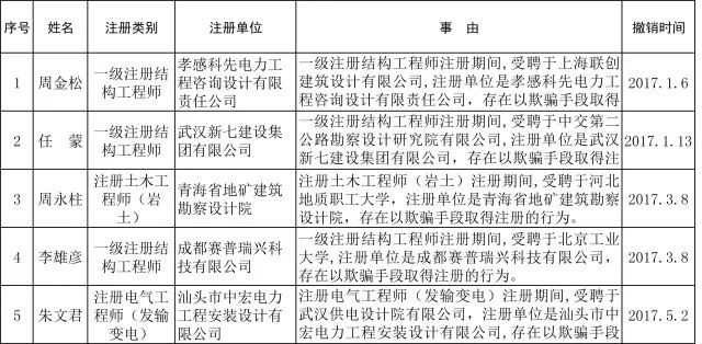
人社部近日公布住建等领域“挂证”人员名单。此次公布的名单住建领域有57人。
近年来,“挂证”问题突出,影响了国家职业资格制度的健康发展,扰乱了相关行业的市场发展秩序,给公共安全、公民人身财产安全带来了隐患。
去年4月,人社部印发《关于集中治理职业资格证书挂靠行为的通知》,会同住建部等行业主管部门,集中部署打击建设等领域的“挂证”问题。
为进一步巩固“挂证”治理成效,形成对“挂证”行为的震慑,维护职业资格健康发展的清朗空间,人社部会同行业主管部门建立“挂证”行为黑名单,对查处的“挂证”行为进行曝光。此次被曝光的黑名单人员集中在住建等领域。
住建领域“挂证”人员名单








来源:人社部网站