2018年11月14日住建部官网发布《关于取消建筑业企业最低等级资质标准现场管理人员指标考核的通知》(建办市〔2018〕53号)提出:决定进一步简化《建筑业企业资质标准》(建市〔2014〕159号)部分指标,取消建筑业企业最低等级资质标准中关于持有岗位证书现场管理人员的指标考核。
建办市〔2018〕53号文的发布,《建筑业企业资质标准》(建市〔2014〕159号)中关于持有岗位证书现场管理人员的指标考核已全部取消。


指持有国务院有关行业部门认可单位办法的岗位(培训)证书的施工现场管理人员,或按照相关行业标准规定,通过有关部门或行业协会职业能力评价,取得职业能力评价合格证书的人员。 包括施工员、质量员、安全员、机械员、造价员、劳务员、材料员、质检员、资料员等建筑八大员或市政七大员。 建筑工程类证书“挂靠”的现象一直是违法违规专向整治的重点,但为具备相应的资质要求,各大企业还是愿意出“高价”让各类资质证书“进入”企业,促进市场各大“黑中介”的经济发展。这样的行为破坏了建筑业的市场健康发展,从另外一个角度上来看,“八大员”证书的取消,意味着企业可以不再“八大员”证书上花钱“买证”,减少了企业招人的压力(存在有证低能、无证但能力强的人),企业可以将人力物力财力集中投放在保障工程质量上,而不是“买证”、“寻证”的过程中。 不再要求写入投标文件。按现状情况来看,写了也是白写,投标时承诺的人员不到现场是常有的事情,证书也就是为投标所用,挂证已是常态,这样也额外增加了施工企业负担。取消了这一条,就是为企业减负! 取消人员考核,准入门槛大为降低,对于一些中小企业来说无疑是利好。

证书取消考核和发放,是不是就代表以前的证书无效了? 目前,通知只是规定取消证书的考核和颁发,也就是说以后不会再有这类证书了。根据以往的情况来看,业内人士猜测以前发放的证书应仍然有效,持有的证书还能照常被使用。 没有证书,凭什么在同事中脱颖而出? 通知明确,住建部将研究制定指导各地规范开展住房城乡建设领域现场专业人员教育培训的相关政策,做好工作衔接,探索建立多元人才评价机制,进一步提高住房城乡建设领域现场专业人员的技术水平和综合素质。 撇开综合素质不说,在已经发展了很久的建筑行业,大部分从业人员的技术水平其实差的不多。除了个别项目,大家用的都是那几种常用的技术,每个从业人员掌握的技能也大致相同。 但随着建筑信息化的推进,在“八大员被废”的时代,懂施工技术又懂BIM技术的人才必定会在众多的工程人中脱颖而出,企业不再会因为你有“八大员证”而聘用你,但却会为既会BIM建模又懂施工技术的全能型人才开出高价。
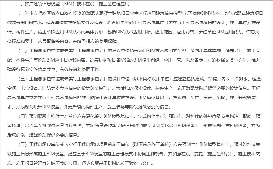
红头文件可以说是行业的风向标。 近几年,BIM相关的红头文件铺天盖地而来,作为工程人,关注相关红头文件不仅可以让自己提早嗅到行业的动向,更能让自己为适应行业变化做出动作,确保自己赢在起跑线。 3月,北京市住房和城乡建设委员会、北京市规划和国土资源管理委员会、北京市质量技术监督局联合发布《关于加强装配式混凝土建筑工程设计施工质量全过程管控的通知》。 通知中关于推广建筑信息模型(BIM)的相关内容 图/网络 主要内容:推广建筑信息模型(BIM)技术 在设计施工全过程应用,本市行政区域内由政府投资的装配式混凝土建筑项目应全过程应用建筑信息模型(以下简称BIM)技术。其它装配式建筑项目鼓励采用BIM技术。工程总承包单位或未实行工程总承包项目的建设单位也要全面深化项目BIM技术应用。 “通知”中着重强调: 工程总承包单位和未实行工程总承包项目的建设单位也要全面深化项目BIM技术应用。 这就要求总承包单位乃至分包单位以及建设单位提升对BIM相关技术人员的重视程度,着重聚集并培养BIM人才。 目前北美的建筑行业有一半的机构在使用建筑信息模型(BIM)或与BIM相关的工具——这一使用率在过去两年里增加了75%。在欧洲、日本及我国香港地区,BIM技术已广泛应用于各类型房地产开发,BIM技术将引领建筑信息技术走向更高层次,被认为将为建筑业界的科技进步产生无可估量的影响,大大提高建筑工程的集成化程度。 在中国,BIM理念正逐步为建筑行业所知。国内先进的建筑设计团队和地产公司纷纷成立BIM技术小组,其中包括清华大学建筑设计研究院、建设部院、建研院,中建国际、上海现代集团等。同时,北京、上海、广州等地的专业BIM咨询公司、培训机构也开始渐渐崭露头角,在整个建筑项目生命周期的各个阶段,包括策划、设计、招投标、施工、租售、运营维护和改造升级等阶段,都实现了BIM应用的突破。

对于我们每个工程人来说,顺应趋势,成为BIM人才,才能在建筑信息化的时代潮流中立足。
对建设单位: 提升设计院的效率和质量,提高设计院的竞争力,扩大设计院的服务范围。提高项目团队生产效率;提高设计质量:图档标准的统一; 建筑、结构等专业碰撞查错; 各视图相关联,一处修改,处处更新。三维可视化:通过三维模型实现与甲方及施工单位的顺畅交流;管线综合:碰撞检查,实现多专业设计协同,减少设计错误;绿色建筑分析应用:通过BIM模型,模拟建筑的声学、光学以及 建筑物的能耗、舒适度,进而优化其物理性能;工程量统计:通过材料明细表生成所有精确的工程量统计;四维施工模拟及后期施工现场协调:实现可视化的施工模拟,按照施工进度模拟建造过程,施工组织优化,造价控制,实现分阶段统计工程量,科学备工备料;扩大设计院承接业务能力:团队人员梯次分明、分工明确, BIM制图员与设计师的紧密配合;BIM模型的运营管理:将BIM理念贯穿于整个建筑生命周期; 展望未来,随着项目经验的积累,族库可重复利用不断完善。项目团队结构的改变,分工变的明确,把设计师从大量绘图工作中解放出来,专注做设计。BIM绘图员有效配合各专业设计师。项目团队成本降低,提高工作效率。

对施工单位:
施工场地管理的应用
场地模型初步建立。根据标高方格网导入地形,提前策划整个现场的道路标高系统、排水系统、塔吊、施工升降机等其他临建设施的布置位置。
企业标准族库的建立。场内临建元素建立标准化族库,族库内所有元素形成详细做法,统一标准,提高场地布置效率,也能在前期临建施工时更直观的指导现场施工。
施工总平面图布置。相对比二维平面施工布置图,三维施工布置图更直观,更符合施工真实情况。
施工阶段场地动态管理。在绿色施工中分施工阶段对场内布置进行提前策划和转换预演,找出最优布置方案,提高场地使用效率,减少二次布置所产生的费用。同时可以利用软件统计功能将临建工程量自动生成,减少算量工作。
施工现场危险源辨识安全总监、安全管理人员通过BIM模型预先识别洞口,将更多的时间用于安全风险的评估与措施的制定,提前在模型中进行安全防护,将防护栏布置完善。
施工方案模拟的应用BIM技术能够将施工方案进行模拟对比,为选取符合实际情况的施工方案提供决策依据。模架技术交底、钢筋平法技术交底历来是技术交底的难点,由于体系复杂难以用口头叙述和二维平面的形式向工人阐述该分部工程的技术控制要点、难点。BIM技术不仅能直观的看到三维模型,还能精确的统计出像脚手架、模板、钢筋等复杂分部工程的工程量,为成本控制、进度控制、质量控制提供可靠依据。
施工图审查的应用三维施工审查较碰撞检查需要人工对BIM模型进行校审,可利用测量工具和批注工具对施工图发现的问题进行标注。
深化设计的应用深化设计是利用BIM三维可视化功能,对复杂的技术节点利用科学的手段进行深化,使得整个技术节点具备可操作、可协调、可沟通。
除上述用途之外,BIM技术在进度管理、成本管理与质量管理等方面也有很大的用途。
随便在某招聘网站搜索框内输入BIM,就可以看到很多相关职位的招聘信息: 有土木、结构设计方向的 也有机电工程师方向的 更有暖通方向的 不难看到,目前市场对BIM相关职位的需求还是相当大的,外加大部分从事相关技术工作的人还没有意识到BIM的重要性,因此要找到既懂技术又懂BIM的人才实非易事。 对于工程人们来说,这正是自己与他人拉开差距的好机会,趁着市场对BIM人才的需求量大,趁着大家都还有没有提起对BIM的重视。


