厦门桑拿品茶工作室,福州鸡街小胡同,厦门茶楼信息网论坛
首页
关于协会
协会简介
协会机构
协会章程
会费管理
红色专栏
专家库
会员
会员申请
高端
文件通知
住房城乡建设部
住房城乡建设厅
协会工作
行业动态
行业动态
政策法规
公示公告
公告
公示
资信
会员风采
观点
办事指南
地市动态
首页
文件通知
协会工作
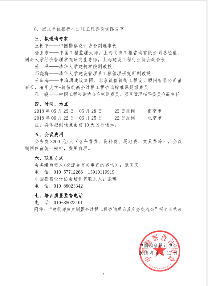
中设协关于举办“建筑师负责制暨全过程工程咨询理论及实务交流会”的通知
来源:
本网站
发布日期:
2018-04-19
浏览量:
2167
上一篇:
关于举办河南省建筑信息模型(BIM)技术应用专题讲座和优秀成果展示活动(郑州站)的通知
下一篇:
协会关于转发中建政研信息咨询中心《关于举办<房屋建筑和市政基础项目工程总承包管理办法>(征求意见稿)亮点介绍暨工程总承包疑难问题解析专题培训通知》和《关于举办“<招标投标法>大修、缩小工程招标范围暨行业难点问题和经典案例分析”培训班的通知》的通知
最新信息
2025年度施工图设计文件审查人员网上学习操作流程
吴璟:从“有房住”到“住好房”——“十五五”规划下“好房子”的时代内涵与实践路径
中机六院公开竞聘中层副职领导干部公告
郑州大学综合设计研究院有限公司科研团队荣获郑州大学“杜朝华劳模工匠创新工作室”命名
省协会关于召开2025年第四季度会长办公会 扩大会议的通知
省协会关于开展2025年度房屋建筑和市政基础设施工程施工图设计文件审查人员培训的通知
2025年度河南省建筑信息模型(BIM)技术应用成果竞赛发布会圆满举办
省协会关于召开第三届既有建筑加固工程学术 会议的通知
省协会关于召开国产化软件应用系列—2025年度 河南省建筑信息模型(BIM)技术应用成果 竞赛优秀成果发布会的通知
省协会关于2025年河南省建筑信息模型(BIM)技术应用成果竞赛获奖项目名单的公告
站内搜索
友情链接
---职能部门---
中华人民共和国建设部
建设部执业注册中心
中国勘察设计协会
河南省住房和城乡建设厅
河南省建设科技和人才发展中心(原省建设执业资格注册中心)
河南政务服务网
---地市链接---
郑州市城乡建设局
开封市住房和城乡建设局
洛阳市住房和城乡建设局
平顶山市住房和城乡建设局
安阳市住房和城乡建设局
鹤壁市住房和城乡建设局
新乡市住房和城乡建设局
焦作市住房和城乡建设局
濮阳市住房和城乡建设局
许昌市住房和城乡建设局
漯河市住房和城乡建设局
三门峡市住房和城乡建设局
商丘市住房和城乡建设局
周口市住房和城乡建设局
驻马店市住房和城乡建设局
南阳住房和城乡建设局
信阳市住房和城乡建设局
济源产城融合示范区住房和城乡建设局
---友好协会---
河南省市政公用业协会
河南省建设监理协会
河南省建设工程质量监督检测行业协会
河南工程建设信息协会
河南省房地产估价师与经纪人协会
河南省建设教育协会
? 2020 河南省工程勘察设计行业协会 版权所有
豫ICP备16038403号-1
技术支持:河南省建设信息管理协会